更换
010-68018529
微信号:公众号:中和德汇
首页
企业概况
企业介绍
组织架构
公司资质
企业荣誉
新闻资讯
公司新闻
行业动态
业务领域
工程咨询
工程设计
招标代理
造价咨询
工程管理
经典案例
企业文化
企业文化
党群建设
合作伙伴
分支机构
开云(中国)官方
开云(中国)官方
人才招聘
新闻资讯
News Information
公司新闻
行业动态
当前位置:
网站首页
>
新闻资讯
>
行业动态
>
新闻详情
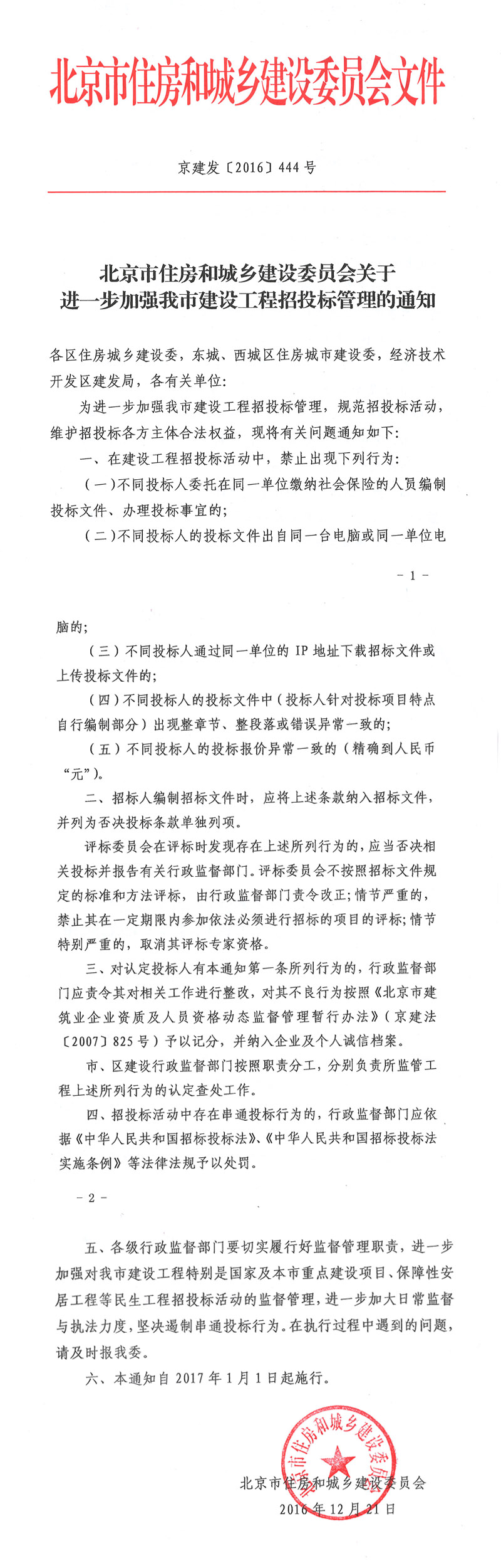
北京市住房和城乡建设委员会关于进一步加强我市建设工程招投标管理的通知
时间:2017-08-04
来源:
浏览量:2383
江南网页版
|
milan体育入口
|
九游网页版·官方版在线入口
|
米兰体育网页版登录界面中国有限公司
|
MK体育平台
|
米兰体育网页版
|
ld体育中国官方网站
|
乐动在线
|
问鼎官方app下载站
|